一般社団法人 岐阜県トラック協会
ホーム
協会概要
事業内容
組織図
会員名簿
会員の皆様へ
各種助成事業一覧【会員用】
道路情報
引越&宅配
本部・支部紹介
関連団体
お知らせ
情報公開
青年部会
女性部会
トラックの日告知
トラックの日
トラドック (適正化事業概要書)
優良ドライバー認定制度
安全性評価事業 (Gマーク制度)
安全性評価事業認定事業所表彰(Gマーク認定事業所)
通行規制情報
リンク
女性の為のトラック乗車体験会
陸上貨物運送事業労働災害防止協会 岐阜県支部
入会申込書
2024年問題働き方改革特設ページ
標準的な運賃・標準運送約款
物流改正法特設ページ
一般社団法人 岐阜県トラック協会
〒501-6133
岐阜県岐阜市日置江2648-2
(岐阜県自動車会館3階)
TEL:058-279-3771
FAX:058-279-3773
28日 4月 2020
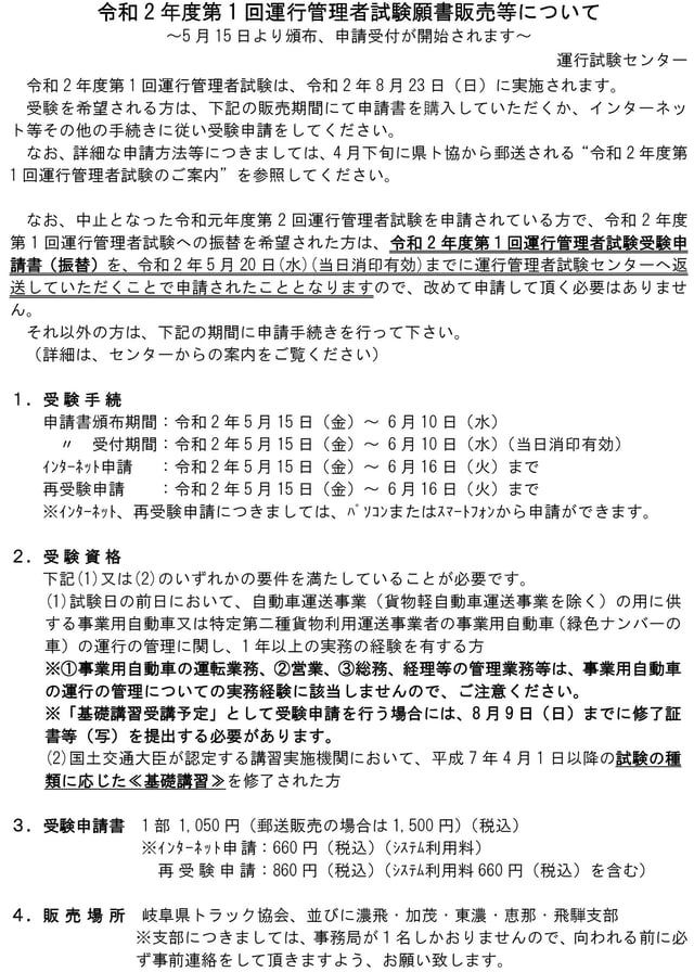
令和2年度第1回運行管理者試験願書販売等について【運行管理者試験センター】
tagPlaceholder
カテゴリ:
令和2年度
Copyright© Gifu Trucking Association. All rights reserved.
トップへ戻る
閉じる